|
|
Add: |
405 room, 4th floor, cross-border e-commerce center building, Huanan road, Longhua district, Shenzhen city |
Tel: |
0755-83987713 0755-29173153 |
Fax: |
0755-83695483 0755-29411291 |
|
WeChat public number New solutions dynamics |
|
|
|
|
|
Mobile phone power |
|
Source: Date:2013-09-26 Views:4855 |
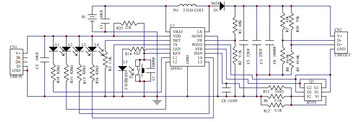
IC brand: SILAN
IC Model Number: AP5901 AP5901 V0.0中文.rar
Features:
- 1. The peripheral circuit is simple
- 2. Floating charging pressure accuracy can reach ±1%
- 3. Integrated 1A linear charging, 1A boost output, battery indicator, quiet control box lithium battery protection
- 4. Boost efficiency can reach more than 90%
5. Load overcurrent and short circuit protection 6. Automatic indication after fault indication and elimination
- 7. Input section short circuit protection
- 8. Four grid indication
- 9.LED flashlight function, the maximum flash current can be 60mA
- 10. Plug and unplug the automatic charging function
- 11.TSSOP16 package
Application areas:
Mobile power
2.IPAD, MID backup power supply




|
|
|
【Print】【Close】 |
|
|
|